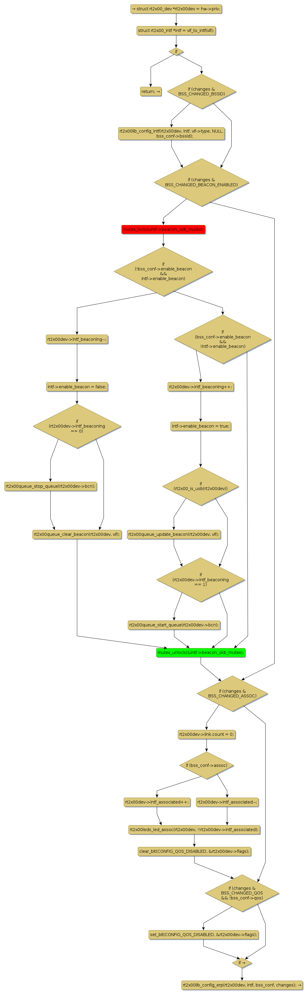
Instance Verification Kit (IVK)
mutex lock @ [18256+36+/linux-3.19-rc1/drivers/net/wireless/rt2x00/rt2x00mac.c]
Instance Signature: beacon_skb_mutex
|
The Matching Pair Graph:
|
|
Function Name
|
Control Flow Graph (CFG)
|
Events Flow Graph (EFG)
|
Source Correspondence
|
|
rt2x00mac_bss_info_changed
|
|
|
[17598+26+/linux-3.19-rc1/drivers/net/wireless/rt2x00/rt2x00mac.c]
|